企業集團
SynChem-Formosa
Formosa Laboratories Japan
最新消息
聯絡我們
繁體中文
English
日本語
關於台耀
關於台耀
公司介紹
公司沿革
品質與法規
經營團隊
合作夥伴
產品與服務
產品與服務
產品
原料藥
針劑
客製化服務
客製化合成服務
抗體藥物複合體
針劑
客製化發酵
胜肽合成
廠房
原料藥廠房
抗體藥物複合體廠房
針劑廠房
分析儀器設備
投資人關係
投資人關係
財務資訊
月營收資訊
財務報告
公司治理
公司治理運作情形
重要規章
內部稽核組織及運作
重要決議
股東專區
股價查詢及股利資訊
重大訊息公告
股東會
活動訊息
問答集
股票過戶機構
投資人聯繫窗口
常見問答
永續發展
永續發展
關於我們
董事長的話
永續亮點績效
重大主題分析與利害關係人議合
環境保護
環境管理制度
氣候變遷因應
能源管理
溫室氣體排放
水資源管理
廢棄物管理
幸福企業
人力概況
人才成長
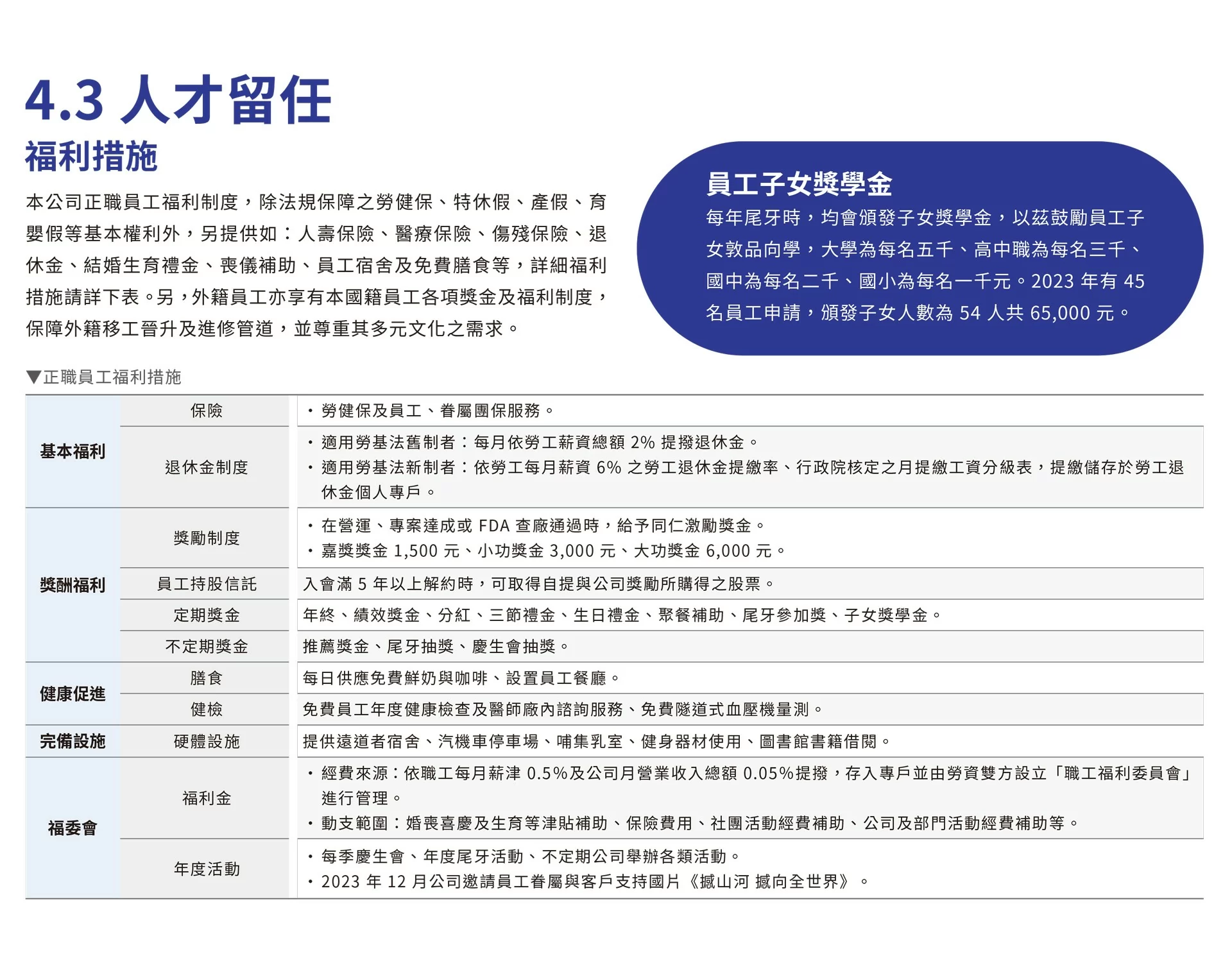
福利措施
培育產業人才
關懷在地社區
參與公益活動
實踐環境保育
公司治理
董事會運作情形
政策承諾
治理結構
永續發展情形
利害關係人專區
職業安全衛生
安心職場環境
職業安全衛生暨環保政策
供應商管理
供應商管理
產品責任
創新研發
創新研發
誠信經營
誠信經營專責單位
反貪腐、反賄絡政策
內部控制與內部稽核
法規遵循
申訴及建議管道
風險管理
風險衝擊及因應策略
資訊安全管理
下載專區
報告書下載
人才招募
人才招募
人才招募
學習與成長
薪酬激勵
永續人才
搜尋
搜尋
關於台耀
+
–
公司介紹
公司沿革
品質與法規
經營團隊
合作夥伴
產品與服務
+
–
產品
+
–
原料藥
針劑
客製化服務
+
–
客製化合成服務
抗體藥物複合體
針劑
客製化發酵
胜肽合成
廠房
+
–
原料藥廠房
抗體藥物複合體廠房
針劑廠房
分析儀器設備
投資人關係
+
–
財務資訊
+
–
月營收資訊
財務報告
公司治理
+
–
公司治理運作情形
重要規章
內部稽核組織及運作
重要決議
股東專區
+
–
股價查詢及股利資訊
重大訊息公告
股東會
活動訊息
問答集
+
–
股票過戶機構
投資人聯繫窗口
常見問答
永續發展
+
–
關於我們
+
–
董事長的話
永續亮點績效
重大主題分析與利害關係人議合
環境保護
+
–
環境管理制度
氣候變遷因應
能源管理
溫室氣體排放
水資源管理
廢棄物管理
幸福企業
+
–
人力概況
人才成長
福利措施
培育產業人才
關懷在地社區
參與公益活動
實踐環境保育
公司治理
+
–
董事會運作情形
政策承諾
治理結構
永續發展情形
利害關係人專區
職業安全衛生
+
–
安心職場環境
職業安全衛生暨環保政策
供應商管理
+
–
供應商管理
產品責任
創新研發
+
–
創新研發
誠信經營
+
–
誠信經營專責單位
反貪腐、反賄絡政策
內部控制與內部稽核
法規遵循
申訴及建議管道
風險管理
+
–
風險衝擊及因應策略
資訊安全管理
下載專區
+
–
報告書下載
人才招募
+
–
人才招募
學習與成長
薪酬激勵
永續人才
推動職場多元化、性別平等政策及實施情形
首頁
/
永續發展
/
公司治理
/
永續發展情形
/
推動職場多元化、性別平等政策及實施情形
關閉