
氣候變遷因應
近年因氣候變遷造成的災害頻仍,台耀化學為提前因應氣候災害,與預防相關財務損失,將導入由國際金融穩定委員會(Financial Stability Board, FSB) 在 2015 年成立的氣候相關財務揭露小組(TCFD)所擬定的氣候相關財務揭露建議,自願性揭露本公司於氣候相關風險侵襲時,所擬定之因應政策與預防作為,並適當揭露其所造成之財務影響,並在經過妥善氣候調適與災害復原後,找出機會確保獲利,增強本公司氣候韌性,以因應隨之而來的氣候災害。
台耀 2023 年重大主題「氣候變遷因應」之管理情形

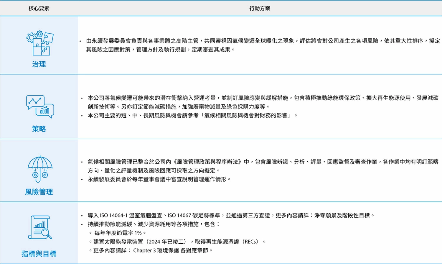
TCFD 四大核心要素
▼氣候相關財務揭露核心要素 ![氣候變遷因應 氣候變遷因應]()
氣候相關風險與機會對財務的影響
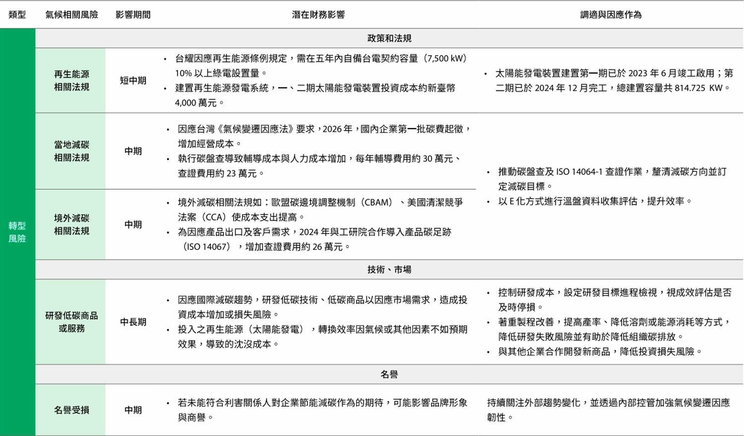
台耀針對氣候風險與機會項目進行風險評估,根據衝擊程度與發生機會進行分析,將衝擊程度分為低中高3級,發生機會分為不太可能,或許可能及非常可能3級,鑑別分析出中高風險項目,並對其擬訂適當的因應措施。

▼氣候相關風險之財務影響及因應作為


氣候相關機會之財務影響及因應作為

▼「攝樂卡 (Se velamer Carbonate“F.L.”)」ISO 14067:2018 查證聲明書

▼經濟部產業發展署產品環境足跡示範廠商獎座

淨零低碳轉型願景
台耀基於政府 2050年淨零排放的轉型政策與全球減碳趨勢,自2021年起執行溫室氣體盤查作業,2022 年以ISO14064-1:2018最新標準之方法學收集組織碳排放資訊後,逐步訂定永續發展路徑及因應氣候風險之短中長期階段性目標,以利公司持續檢視能源政策與訂定相關規章。

